在众多付费音乐平台和版权限制的海洋中,寻找一款真正自由、开源且跨平台的音乐App非常难得。
而今天这款音乐App的出现为音乐爱好者带来了福利。一款完全开源且免费的跨平台音乐播放器,它支持PC、iOS和安卓设备,让你无论身在何处,都能简单听歌——AppRhyme
开源软件以其自由、透明和协作的特性,赢得了全球开发者和用户的喜爱。AppRhyme秉承这一理念,将源代码开放给所有人。软件使用Flutter和Rust开发,实现了Windows,Linux、iOS、安卓等平台的支持。
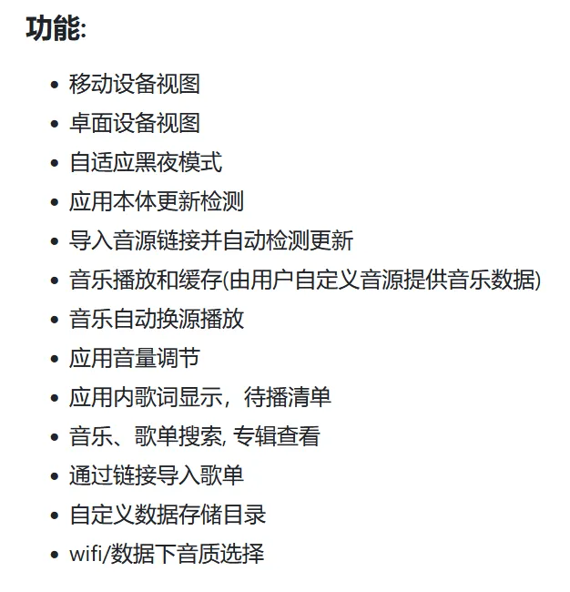
这是目前实现的功能:

AppRhyme只是一个单纯的音乐播放器,所以安装之后,需要导入音源才能正常使用。这也是其最大特色之一,就是对音源的开放性。
音源导入方式:

在软件的『设置』里面,点击『音源导入』,选择『文件导入』,将下载的音源文件导入后就可以听歌了。
软件UI非常简洁,甚至有点子苹果手机的模样,是不是有这种感觉!

支持搜索歌曲和歌单

支持导入歌单
最高支持无损音质

多端支持
无论你是Windows用户、Mac用户,还是iOS或安卓的忠实粉丝,AppRhyme都能完美适配你的设备。
PC效果

同样的,PC端安装后也是需要导入音源才能使用。
这种开源免费、跨平台支持、个性化体验的音乐App,可以说是音乐爱好者不可多得的宝藏,有能力的朋友可以动起手来,制作分享更多好用的音源资源。
下载地址
收藏
标签: 支持iOS v1.0.9 PC 开源音乐app AppRhyme 安卓